Detailed Requirements Elaboration #
This week, the primary objective is to implement the core functionality for both backend and frontend of the application.
Backend Tasks: #
Develop full CRUD functionality for the following entities: bookings, books, libraries, and users.
Implement all necessary API endpoints for the above CRUD operations.
Set up user authorization and registration.
Establish a working database, and encapsulate it using Docker containers for consistent deployment.
Integrate CI/CD pipelines to enable automated deployment on each push to the main branch.
Configure a temporary domain to test deployed versions of the application.
Frontend Tasks: #
Begin layout of the Main Page, initially without styling.
Start building the Book Page and the Account Page, including navigation between them.
Implement user authorization and registration pages with completed styling and functionality.
Prioritized backlog #
- https://raw.githubusercontent.com/IU-Capstone-Project-2025/libnet/59f0b98faee5ead448693cbe40dd9480398a3c4c/reports/photo_2025-06-18_22-13-24%20(6).jpg
- https://raw.githubusercontent.com/IU-Capstone-Project-2025/libnet/59f0b98faee5ead448693cbe40dd9480398a3c4c/reports/photo_2025-06-18_22-13-24.jpg
Project specific progress #
Frontend #
We have successfully completed all the planned tasks for this week.
Backend #
We have successfully completed all the planned tasks for this week.
Link to API endpoints documentation. #
- http://83.222.18.122:8000/docs
Design #
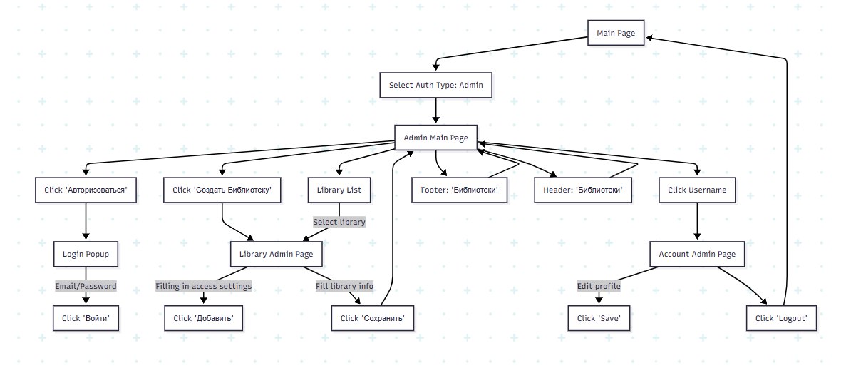
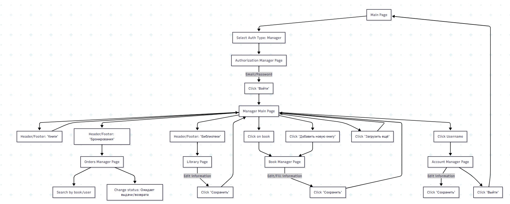
User Flow Diagrams #
We’ve developed 4 comprehensive user flow diagrams to visualize our system’s navigation:
Auth Selection Flow
Demonstrates the initial account type selection between:
- Administrator
- Library Manager
- User (Reader)
Administrator
Manager
User
Wireframes #
The initial wireframes were refined into the final design.
Here is the link in Figma: https://www.figma.com/design/PEK6pAX4gh7f5oO9C0jNfq/libnet?node-id=0-1&t=sEVJZ4Fg0AY8jxIw-1
Weekly commitments #
Individual contribution of each participant #
| Team Member | Completed Work |
|---|---|
| Ivan Murzin | Set up CI/CD, Connected a temporary domain, Purchased and configured a server, Implemented frontend work (styling components/pages). |
| Aliya Sagdieva | Wrote the project report, Created a README.md, Designed a user flow diagram. |
| Alena Averina | Wrote CRUD for bookings and libraries, Containerized database, Composed .dockerignore, Maintained Docker: edited Dockerfiles and docker-compose.yml. |
| Anna Serova | Implemented the following frontend: skeleton for all user pages, loading books on the main screen, login, registration, user account in process: data update, account logout. |
| Artem Ostapenko | Deployed the database on the server, Made crud for users and books, Made registration and login for three types of users, Made loading of the library catalog, Made joining/removing managers. |
Plan for Next Week #
Backend Focus #
- Implement full authorization system for all user types (Admin, Manager, User)
- Develop manager administration panel with:
- Build library editing features
- Create book status management system
Frontend Focus #
- Develop corresponding UI pages for:
- Manager administration panel
- Library information editing
- Book status management
- User authorization flows
Confirmation of the code’s operability #
We confirm that the code in the main branch:
- In working condition.
- Run via docker-compose (or another alternative described in the README.md).